Solution Guide – Szenarioplanung
Vielen Dank für Ihr Interesse an unseren ADOIT-Lösungen! Wir freuen uns darauf, Sie dabei zu unterstützen, Ihre EA-Initiativen in greifbare Ergebnisse zu verwandeln.
Bevor Sie beginnen
Dieser Leitfaden setzt voraus, dass Sie bereits den ADOIT Quick Start Guide abgeschlossen haben. Wenn Ihre ADOIT-Umgebung bereits eingerichtet ist, können Sie direkt mit dem Solution Guide für Szenarioplanung beginnen.
Entwerfen und vergleichen Sie zukünftige Architekturen mit Zuversicht
Mit der Szenarioplanung in ADOIT können Sie zukünftige Architekturen entwerfen, vergleichen und bewerten, ohne Ihre aktuelle Baseline anzutasten. Erstellen Sie alternative Szenarien, untersuchen Sie deren Auswirkungen und treffen Sie fundierte Entscheidungen auf Basis einer klaren und gemeinsamen Sicht auf die Architektur.

Szenarioplanung hilft Ihnen, komplexe Architekturentscheidungen Schritt für Schritt durchzuarbeiten. Anstatt sich zu früh festzulegen, erstellen und vergleichen Sie mehrere zukünftige Optionen und sehen, wie sie sich in Bezug auf Kosten, Risiko, Abhängigkeiten und langfristige Auswirkungen unterscheiden.
In ADOIT wird jede Option als eigenes Szenario modelliert. Dies gibt Business und IT eine gemeinsame Sprache, um Alternativen zu diskutieren, Kompromisse zu verstehen und sich auf den besten Weg nach vorne zu einigen.
Warum Szenarioplanung in ADOIT wichtig ist
ADOIT bietet eine zentrale, vertrauenswürdige Sicht auf Ihre Architektur. Szenarioplanung fügt einen dedizierten Raum hinzu, um vorauszudenken, ohne diese Baseline zu gefährden.
Sie können bestehende Elemente wiederverwenden, neue hinzufügen oder Stilllegungen planen, während die vereinbarte Architektur unverändert bleibt. Dies macht es einfach, Alternativen zu vergleichen, Kompromisse zu diskutieren und die beste Richtung zu vereinbaren, bevor irgendetwas in das kuratierte Repository freigegeben wird.

Typische Anwendungsfälle für Szenarioplanung
Bauen, kaufen oder kombinieren: Vergleichen Sie verschiedene Sourcing-Optionen für die Bereitstellung einer neuen Lösung.
Modernisieren oder Ersetzen: Entscheiden Sie, ob bestehende Applikationen verbessert, ersetzt oder stillgelegt werden sollen.
Wiederverwenden, Konsolidieren oder Einführen: Erkunden Sie Optionen, um Redundanzen zu reduzieren und die Applikationslandschaft zu vereinfachen.
On-Premise, Cloud oder Hybrid: Bewerten Sie verschiedene Bereitstellungsmodelle und deren geschäftliche Auswirkungen.
Datenarchitektur-Varianten: Vergleichen Sie alternative Ansätze zur Verwaltung und Nutzung von Daten.
Integrations- und API-Strategien: Wählen Sie den geeignetsten Weg, um Systeme und Dienste zu verbinden.
Wie es in ADOIT funktioniert
Wählen Sie das schlanke Metamodell-Profil als Ausgangspunkt
Wie bereits im ADOIT Quick Start Guide empfohlen, wählen Sie das Metamodell-Profil ‚ADOIT für Fans einer Lean Architecture‘. Es ist ein bewährter und pragmatischer Ausgangspunkt, der die Dinge einfach hält, aber dennoch aussagekräftige Analysen ermöglicht.
Es vereinfacht die Komplexität von ArchiMate und stellt gleichzeitig sicher, dass Sie über alle Objekte und Beziehungen verfügen, die für die vollständige Nutzung unserer angebotenen Solutions und Beispielmodelle erforderlich sind.

Von dort aus können Sie Schritt für Schritt erweitern, sobald Sie wissen, welche Elemente und Beziehungen für Ihre Initiative tatsächlich benötigt werden.
Legen Sie den Transformationsumfang fest
Identifizieren Sie den Teil der Architektur, den Sie ändern oder verbessern möchten, wie zum Beispiel die Applikationen oder Technologien, die eine bestimmte Fähigkeit oder einen Geschäftsprozess unterstützen.

Schritte:
- Wählen Sie im Modell-Explorer einen Ordner aus oder erstellen Sie einen, um Ihre Szenario-Alternativen zu speichern.
- Erstellen Sie einen Ordner für Ihr aktuelles Planungsszenario.
- Jede Szenario-Alternative wird in einem eigenen Modell abgebildet. Erstellen Sie ein Architekturmodell und benennen Sie es ‚Baseline - [Szenarioname]‘.
- Fügen Sie die relevanten Architekturelemente hinzu, die den Umfang Ihres Szenarios definieren:
- Verwenden Sie Drag & Drop aus dem Objekt-Explorer und/oder
- Nutzen Sie den Architektur-Abhängigkeits-Modellierer.
Dieser Leitfaden setzt voraus, dass die relevanten Elemente der Baseline-Architektur bereits im Repository vorhanden sind und per Drag & Drop wiederverwendet werden können. Falls noch keine Baseline verfügbar ist, dokumentieren Sie diese zuerst, bevor Sie mit der Szenarioplanung fortfahren.
Erstellen Sie alternative Lösungen
Definieren Sie mehrere Szenarien, die unterschiedliche Wege zur Adressierung des geschäftlichen Bedarfs darstellen. Jedes Szenario erfasst eine eigenständige Lösungsoption, die bewertet und diskutiert werden kann. Wir verwenden die ArchiMate-Plateaus, um die Szenarien zu bewerten.
Schritte:
- Beginnen Sie mit dem Brainstorming verschiedener Szenario-Optionen.
Fügen Sie ein Element vom Typ Notiz ein und dokumentieren Sie alle Ihre Optionen. Versuchen Sie, diese auf eine kleine Menge relevanter Optionen zu konsolidieren, die Sie detaillierter untersuchen möchten.

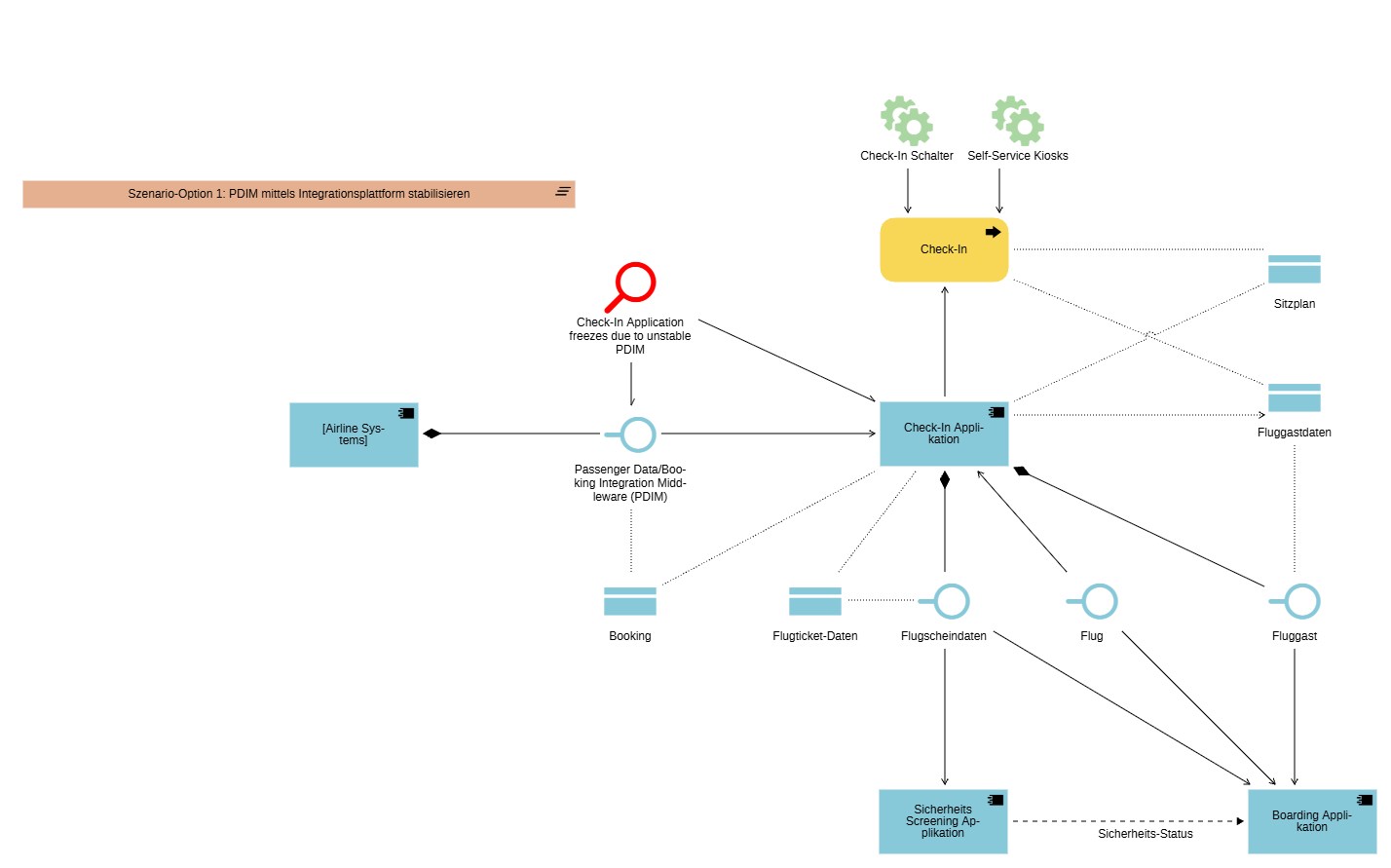
- Kopieren/Einfügen Sie das Diagramm ‚Baseline - [Szenarioname]‘ und benennen Sie es ‚Szenario-Option 1: [Szenarioname]‘. Fügen Sie ein Plateau mit dem entsprechenden Namen ‚Szenario-Option 1: [Szenarioname]‘ hinzu.

Sie werden Diagramme für alle verbleibenden Plateaus später in diesem Leitfaden erstellen.
Formen Sie die Zielarchitektur
Entwerfen Sie das Szenario, indem Sie Baseline-Elemente kennzeichnen, die geändert oder stillgelegt werden, und indem Sie neue Elemente erstellen und verknüpfen, wo dies erforderlich ist.
All dies geschieht, während die Baseline-Architektur vorerst unangetastet bleibt.

Schritte:
- Ausgehend von der Baseline-Architektur identifizieren Sie Elemente, die geändert werden müssen oder nicht mehr benötigt werden. Finden Sie dazu die Objekte im Objekt-Explorer und ziehen Sie sie per Drag & Drop in das Diagramm. Beachten Sie, dass Beziehungen zwischen den Objekten automatisch zum Diagramm hinzugefügt werden. Kennzeichnen Sie diese über das Kontextmenü mit xxx | geändert oder xxx | stillgelegt.
Tipps und Tricks für die grafische Modellierung:
- Objekte, die direkt in Diagrammen erstellt werden, werden automatisch im Objekt-Explorer unter persönlich > [Ihr Name] gespeichert. Stellen Sie sicher, dass Sie diese in den entsprechenden Ordner in Ihrer Struktur verschieben. Vermeiden Sie es, Objekte im persönlichen Ordner zu belassen.
- Objekte können in mehreren Diagrammen wiederverwendet werden. Das Löschen eines Objekts aus einem Diagramm entfernt es nur aus diesem Diagramm. Das Objekt selbst verbleibt im Objekt-Explorer.
- Verwenden Sie UMSCHALT + ENTF, wenn Sie ein Objekt vollständig aus dem Repository entfernen möchten, nicht nur aus einem Diagramm.
- Bevor Sie ein neues Objekt erstellen, prüfen Sie, ob es bereits existiert. Wenn Duplikate auftreten, können Sie Objekte zusammenführen. Seien Sie sich bewusst, dass ausgehende Beziehungen zusammengeführt werden, während eingehende Beziehungen nur für das verbleibende Objekt erhalten bleiben.
- Identifizieren Sie Elemente, die noch nicht Teil der Baseline-Architektur sind.
- Erstellen Sie diese unter Verwendung der Modellierungsklasse Planungsobjekt und weisen Sie im Kontextmenü den entsprechenden Elementtyp zu, zum Beispiel Applikationskomponente, Applikationsschnittstelle oder Datenobjekt.
- Erstellen Sie neue Beziehungen unter Verwendung von Planungsbeziehungen. Wählen Sie den korrekten Beziehungstyp über das Kontextmenü.
- Markieren Sie Beziehungen aus der Baseline-Architektur, die nicht mehr benötigt werden, als stillzulegen.
Verwenden Sie Farbkodierung, um geänderte, neue oder stillgelegte Elemente und Beziehungen visuell hervorzuheben.
- Wiederholen Sie 1-5 für alle verbleibenden Plateaus.
Vergleichen Sie Szenarien und entscheiden Sie
Vergleichen Sie Szenarien Seite an Seite, um deren Auswirkungen auf den Geschäftswert, Kosten, Risiken und Abhängigkeiten zu verstehen, und entscheiden Sie sich für die bevorzugte Option. Erfassen Sie die resultierenden Architekturentscheidungen, einschließlich Kontext, Alternativen und Begründung.

Schritte:
Analysieren Sie jede dokumentierte Szenario-Option.
Fügen Sie in jedes Szenariodiagramm ein Objekt vom Typ Plateau ein, fassen Sie die Option kurz zusammen und bewerten Sie sie anhand folgender Kriterien:
- Kosten
- Zeit bis zur Wertschöpfung (Time-to-Value)
- Architektur-Passung
- Risiko Öffnen Sie dazu das Notebook des Plateau-Elements und geben Sie Ihre Bewertungsdaten im Kapitel ‚Klassifikation‘ ein.
Erstellen Sie eine Analyse und speichern Sie diese in Ihrem Szenario-Ordner im Explorer.
Fügen Sie alle Ihre Plateaus hinzu und nutzen Sie Charts, um die Optionen zu analysieren und die beste Wahl zu identifizieren.
Öffnen Sie die Notebooks der Plateaus und setzen Sie deren ‚Szenariostatus‘ auf Vorgeschlagen, Ausgewählt oder Abgelehnt.
Geben Sie das gewählte Szenario frei
Validieren Sie das ausgewählte Szenario, prüfen Sie es gegen Ihre ArchiMate-Modellierungsrichtlinien und geben Sie es dann in die vereinbarte Baseline-Architektur frei, um es zur neuen Baseline zu machen.
Schritte:
- Öffnen Sie das gewählte Szenariodiagramm und führen Sie eine Modellvalidierung durch. Korrigieren Sie alle Befunde.
- Nach der endgültigen Entscheidung beginnen Sie damit, neue Objekte und Beziehungen zu erstellen und bestehende Elemente zu löschen, die nicht mehr relevant sind, während die Implementierung voranschreitet.
Dieser Schritt erfolgt bewusst manuell. Er gibt Ihnen die Flexibilität, die Architektur mit dem richtigen Detaillierungsgrad anzureichern und bei der Implementierung auf erforderliche Abweichungen zu reagieren, ohne das Szenario mit unnötigen Informationen zu überladen.